Dilatação para Integralização Curricular
por Adson
—
publicado
22/11/2022 15h40,
última modificação
22/11/2022 15h40
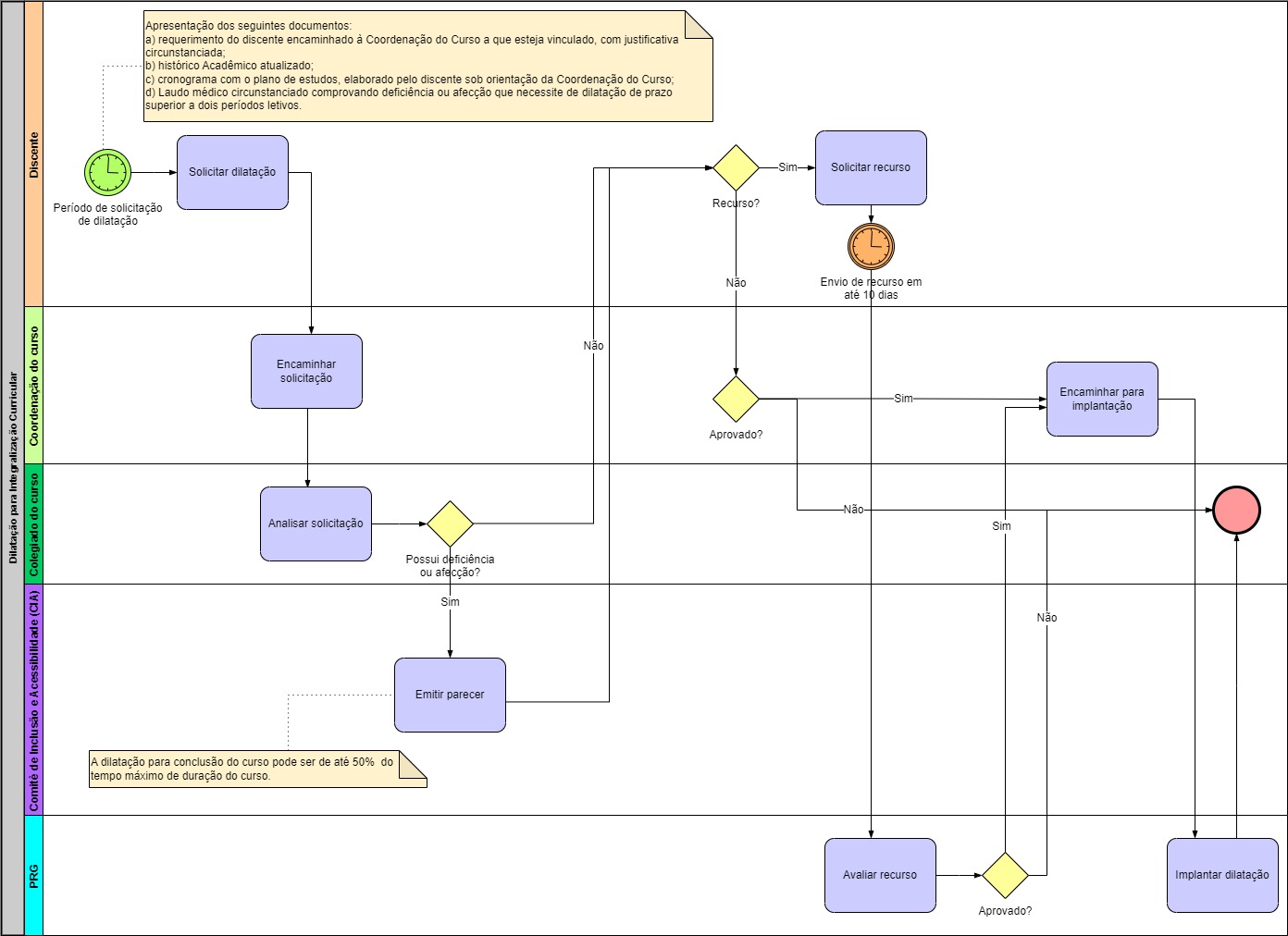
A dilatação de prazo para conclusão de curso é caracterizada pelo período cedido após o término do último período letivo correspondente à duração máxima para integralização curricular [Art. 174]. A dilatação para conclusão do curso poderá ser concedida por apenas 02 (dois) períodos letivos [Art. 175].

